Fill out the form, and we'll get in touch as soon as possible.
A circular chart for milestones or recurring processes with up to ten stages.
A visually attractive way to explain longer processes of a specific project or your day-to-day operations.
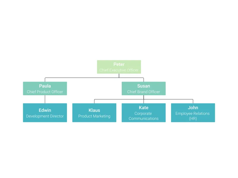
Use an organigram/logic tree to visualize the hierarchy of your company. It is also suitable for building a heritage tree.
A chevron chart to visualize the whole life cycle of your project, detailing its phases and processes/activities.
Visualize product- and market-related opportunities to define your growth strategy.
Keep track of your vision and strategy with this well-known performance management tool.
Carry out a portfolio analysis to help you allocate resources efficiently and devise a successful business strategy.
A fantastic representation of a funnel chart from the top of it. Perfect to represent the stages of your sales process!
A visual template to develop new or document existing business models.
Show your corporate portfolio with this fanned-out color chart.
Use this table to compare product features or skills, and tell at a glance which option suits you best.
Visualize the positioning of your competition using this radar-like chart.
Gain insight into your customers using Vizzlo's Empathy Map.
A circular diagram to visualize project and feedback processes.
Easy to create, this timeline chart will make your project presentations and reports more compelling.
Easily visualize different packages of documents using this folder chart.
This gearwheel chart perfectly fits your relationships in business processes.
Visualize the flow from several sources to a whole with a beautiful Sankey-like diagram.
Present your project milestones in a simple and compelling way with this vertical list.
Point out up to ten events along a project development with this milestone plan plotted as an arrow.
A clean graphic to point out a sequence of milestones along a project.
A beautiful and highly customizable pyramid diagram with up to ten levels.
Create your onion diagram with multiple layers of your projects' dependencies.
Visualize your user retention or any other simple data series using a set of sequential half circles.
In love with diamonds? Use up to ten rhombi to visualize your milestones.
A vertical list of agenda items, bullet points, or milestones visualized as ribbons.
This signpost chart is great to visualize the different directions your project could go from here.
Easily visualize your business strengths and weaknesses, and identify opportunities and threats.
Create a beautiful funnel chart with up to six stages to map out your sales pipeline or any other process.
Create a Venn diagram to visualize intersections and differences between groups.